Відкриті лекції на кафедрі економічної кібернетики
На цьому тижні на кафедрі економічної кібернетики, зокрема 7.04.2022 року, відповідно до оновленого графіку відбулися дві відкриті лекції.
Лекція з дисципліни “Математичні моделі аграрного сектору” на тему "Моделювання технологічних процесів у рослинництві" була прочитана доцентом кафедри економічної кібернетики, к.е.н., доцентом Рогозою Н.А. для 4 курсу спеціальності «Економіка (Економічна кібернетика)».
У ході лекції були розглянуті питання:
1. Особливості застосування моделювання технологічних процесів у рослинництві.
2. Основні структурні моделі технологічних процесів у рослинництві.
3. Оптимізація структури посівних площ сільськогосподарських культур.
4. Модифікації оптимізації структури посівних площ кормових культур.
5. Оптимізація структури посівних площ із залученням орендованої землі.
Запропонована тема та дисципліна в цілому, в процесі обговорення виявилась актуальною також і для університету Німеччини, де знаходиться зараз доцент нашої кафедри Тужик К.Л.. В обговоренні приймали участь вже майже бакалаври.



Лекція з дисципліни “Теорія ймовірностей та статистика” на тему "Повторення дослідів" була прочитана доцентом кафедри економічної кібернетики, к.е.н., Галаєвою Л.В. для 1 курсу спеціальності «Маркетинг».
У ході лекції були розглянуті питання:
1. Повторні незалежні випробування. Схема Бернуллі. Біноміальний розподіл.
2. Наближені методи обчислення біноміальних ймовірностей. Локальна та інтегральна теореми Муавра-Лапласа. Формула Пуассона.
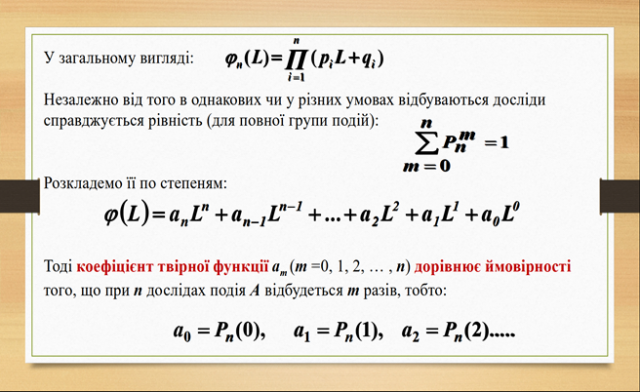
3. Послідовність випробувань з різними ймовірностями. Твірна функція.




Тема лекцiї викликала жвавий iнтерес та обговорення серед студентiв.
Дякуємо нашим колегам за участь та теплу атмосферу, підтримку.
Наталія Рогоза та Людмила Галаєва, доценти кафедри економічної кібернетики