Відкрита лекція з дисципліни “Математичні моделі аграрного сектору” на тему "Система економіко-математичних моделей оптимізації виробничих процесів аграрної галузі" для 2 курсу спеціальності «Економіка» (Економічна кібернетика)
Відповідно до сформованого графіку проведення відкритих лекцій у весняному семестрі 2023-2024 навчального року, який має на меті підвищення якості підготовки фахівців у НУБіП України та контроль за організацією освітнього процесу, на цьому тижні на кафедрі економічної кібернетики, зокрема 12.02. 2024 року, відбулася в очному режимі відкрита лекція з дисципліни “Математичні моделі аграрного сектору” на тему "Система економіко-математичних моделей оптимізації виробничих процесів аграрної галузі", прочитана к.е.н., доцентом кафедри економічної кібернетики, Рогозою Н.А. для 2 курсу спеціальності «Економіка (Економічна кібернетика)».

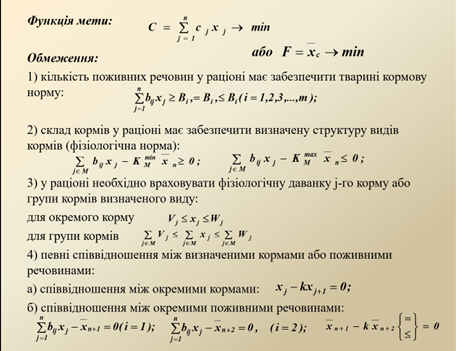
У ході лекції були розглянуті питання: особливості застосування моделювання технологічних процесів у аграрному секторі; система економіко-математичних моделей оптимізації виробничих процесі аграрної галузі; основні структурні моделі технологічних процесів та приклади числових ЕММ для виконання лабораторних робіт.


На лекції були присутні т.в.о. завідувача кафедри економічної кібернетики, к.е.н., доцент Харченко В. В., доктор економічних наук, доцент Кравченко В. М., доцент кафедри, заступник декана факультету Клименко Н.А., доцент кафедри економічної кібернетики, Коваль Т.В.
Змістовна лекція побудована у відповідності до плану теми та робочої програми дисципліни “Математичні моделі аграрного сектору”. Лекційний матеріал супроводжувався прикладами числових ЕММ, що дозволило студентам краще зрозуміти свої задачі при виконанні лабораторних робіт. Лектор продемонструвала вільне володіння навчальним матеріалом, викладання якого доповнювалося цікавою презентацією.
У цілому лекція к.е.н., доцента Рогози Н.А. була проведена на високому науковому і навчально-методичному рівні та одержала позитивні відгуки колег і студентів.
Дякую колегам за участь та теплу атмосферу, підтримку.
Доцент кафедри економічної кібернетики, Рогоза Н.А